Board logo

标题: 消除修行中的种种骄慢之心 [打印本页]

作者: 宣真    时间: 2014-7-23 23:05     标题: 消除修行中的种种骄慢之心


山,是比喻骄慢。

智者大师在摩诃止观当中说:

慢如高山雨水不停。卑如江海万川归集。

意思就是你如果有骄慢之心,那就好象山一样,法雨甘露就不会停留在你这里;如果你谦卑,象大海一样谦卑,那所有的河流最终都归集到海里,所有的法益都会归到你身上呢。

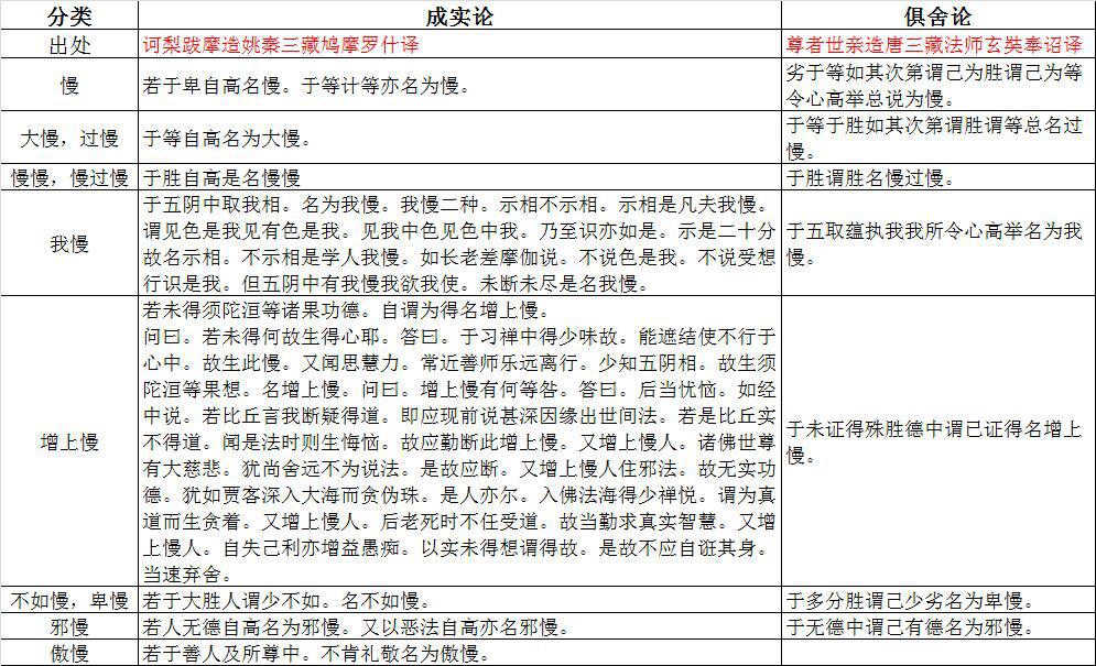
这个憍慢有很多种,我们可以参考成实论来学习一下

小乘论·第1267部

成实论二十卷

诃梨跋摩造姚秦三藏鸠摩罗什译

对名词感兴趣的师兄,可以去看看这部论,里面罗列了202个名词解释。

比智者大师的法界次第初门要多几倍。

问曰。云何为慢。答曰。以邪心自高名慢。

什么叫做慢啊?答:以邪心自以为是,自以为高人一等,叫做慢。

1 大慢

于等自高名为大慢。

在跟自己差不多的人面前清高傲慢,这个叫做大慢。

2 慢慢

于胜自高是名慢慢。

这个末学理解是自己比别人强一点,所以就清高傲慢,这个叫做慢慢。

3 我慢

于五阴中取我相。名为我慢。我慢二种。示相不示相。

示相是凡夫我慢。

......

不示相是学人我慢。

我慢这个是指执着于我,有些是表现出来的,这个是凡夫的我慢;有些是没有表现出来的,在心里的,这个叫做学人的我慢,就是学佛修行的人知道我慢不好,但是心里控制不住自己的意识。

4 增上慢

若未得须陀洹等诸果功德。自谓为得名增上慢。

意思就是刻意拔高自己,通常是为了名闻利养而去吹牛皮,这个叫做增上慢。

5 不如慢

若于大胜人谓少不如。名不如慢。

意思就是你明明更别人差得很远,差老大一截子,却说自己跟对方只差一点点,这个叫做不如慢。

6 邪慢

若人无德自高名为邪慢。又以恶法自高亦名邪慢。

如果一个人没有德行而且又清高傲慢,这个叫做邪慢;

有些人学那些恶法,而且以此来夸耀自己,这个也叫邪慢。

7 傲慢

若于善人及所尊中。不肯礼敬名为傲慢。

意思死你面对那些善知识那些值得尊重的人,不肯去礼敬对方,这个叫做傲慢。

以上这些叫做憍慢相。

为了让大家加深印象,能够更好的识破自己的七种慢心,我们再参考俱舍论来学习一下七慢。

1 慢

于劣于等如其次第谓己为胜谓己为等令心高举总说为慢。

这个慢估计最常见,就是见到别人不如自己,于是生起一种傲慢心。

比方说,有些人见到别人不如自己漂亮,就傲慢;

有些人见到别人不如自己钱多,就傲慢;

有些人见到别人不如自己有名气,就傲慢;

有些人见到别人不如自己官职高,就傲慢;

有些人见到别人布施不如自己大方,就傲慢;

有些人见到别人持戒不如自己精严,就傲慢;

有些人见到别人学佛年头不如自己长,就傲慢;

有些人见到别人读的经书不如自己多,就傲慢;

有些人见到别人持咒念佛不如自己精进,就傲慢;
......

2 增慢

于等于胜如其次第谓胜谓等总名过慢。

这个在成实论里面叫增慢,名词翻译有不同,这个很正常,大家关键是要理解意思,不要死抠字眼。

这个意思,末学昨天说的估计不太准确,感觉应该是面对跟自己差不多的人,你却非说自己比别人强,面对比自己强的人,你却非说跟你差不多。

第1个慢是说你对不如自己的人傲慢,第2个过慢,就是说你在不如别人的时候,或者跟别人差不多的时候,刻意拔高自己,这个也是一种傲慢。

3 慢过慢

于胜谓胜名慢过慢。

这个意思应该是面对比自己强的人,说自己比别人强,这个叫做慢过慢。

我们简单总结一下前3个慢:

1 慢,面对不如自己的人,生出傲慢心,轻视别人

2 过慢,面对跟自己差不多的人,生出傲慢心,认为自己比对方强;面对比自己强的人,认为自己跟对方差不多;

3 慢过慢,面对比自己强的人,生出傲慢心,认为自己比别人还要强

4 我慢

于五取蕴执我我所令心高举名为我慢。

这个就是也没跟具体的人比,在色受想行识这五蕴当中,执著于我,生出一种清高的心,叫做我慢。

5 增上慢

于未证得殊胜德中谓已证得名增上慢。

你没有证果,却说自己证果了,这个叫做增上慢。

比如有人读了法华经,说自己现在也成佛了,证了佛果,跟释迦牟尼佛,跟阿弥陀佛平起平坐,这个叫做增上慢。

6 于多分胜谓己少劣名为卑慢。

你离别人还有很大的差距,却说对方只比自己强一点点。这个叫做卑慢。

比如说有人读了法华经,说自己比佛只差了一点点,这个叫做卑慢。

上次介绍过印光大师解释的天台宗六即佛,

你读了法华经,基本上也就是属于第一级:理即佛,意思就是说从道理上来说是佛,也就是常说的有佛性。

到第2级名字即佛都不是很容易的事情。

如果你读了法华经,认为自己离第6级究竟即佛已经不远啦,那你要当心了,你这个表现有点像卑慢呢。

7 邪慢

于无德中谓己有德名为邪慢。

佛祖是三觉圆,万德备,我们呢,很多时候并没有修到那样圆满的德行。

但是呢,有些人虽然自己没有那一种德行,却自吹自擂,说自己有这个德行,这个叫做邪慢。

这个邪慢大家可以参考以前说过的五种邪命。

慢就说这么多,希望大家精进修行,逐渐断掉慢结。

另外为了方便看,末学整理了一个表格,大家可以经常自己对照一下,看看自己的慢心有没有蔓延:



图片附件: 14060393047056.jpg (2014-7-23 23:05, 169.13 KB) / 该附件被下载次数 332
http://jixiangyun.com/bbs/attachment.php?aid=13488






欢迎光临 清净莲海六合敬修学网 祈愿:世界和平 正法久住 (http://jixiangyun.com/bbs/) Powered by Discuz! 6.0.0